
提到诉讼费,可能大家都不陌生,诉讼费包含哪些费用?为什么要交诉讼费?诉讼费收费标准?今天小编就带大家梳理有关诉讼费的知识点。
一、诉讼费是什么?
根据《诉讼费用交纳办法》的规定,诉讼费是指当事人为向人民法院提起诉讼程序应当交纳的费用,具体包括以下三种:
1、当事人向法院起诉、上诉或者申请再审按照规定交纳的案件受理费。
2、当事人向法院提起各类申请时应当交纳的申请费,具体包括申请执行,申请保全,申请支付令,申请公示催告,申请撤销仲裁裁决或者认定仲裁协议效力,申请破产,申请海事强制令、共同海损理算、设立海事赔偿责任限制基金、海事债权登记、船舶优先权催告,申请承认和执行外国法院判决、裁定和国外仲裁机构裁决。
3、证人、鉴定人、翻译人员、理算人员在人民法院指定日期出庭发生的交通费、住宿费、生活费和误工补贴。
二、为什么要交诉讼费?
讲到这里,相信大家已经清楚法院诉讼费的交纳范围了,但是可能有人会疑惑,为什么老百姓打个官司要往法院里“交钱”呢?
交纳诉讼费是当事人的法定义务。《诉讼费用交纳办法》第二条明确规定,当事人进行民事诉讼、行政诉讼,应当交纳诉讼费用。需要注意的是,此处不涉及刑事诉讼,这是因为刑事案件依法由检察机关代表国家提起公诉,不需要当事人自己交费。
诉讼费不是交给法院,而是直接交给国家。事实上,法院收取的诉讼费将直接纳入国库和预算管理。作为诉讼费的“搬运工”,法院只负责按照收费标准计算费用、通知当事人交费以及根据案件审理结果判令当事人负担。
诉讼费是控制司法成本、防止当事人滥用诉权的有效手段。根据《诉讼费用交纳办法》,诉讼费一般都需要当事人预先交纳。诉讼费门槛的设置,有利于阻拦恶意诉讼,督促当事人更加慎重地启动诉讼程序或者提起各类申请。从这个意义上来讲,收取诉讼费是法院维护司法权威的一种方式。
三、诉讼费收费标准
前面我们已经讲解了诉讼费“是什么”和“为什么”的问题,接下来小编跟大家聊聊,诉讼费是按照什么标准收取的。
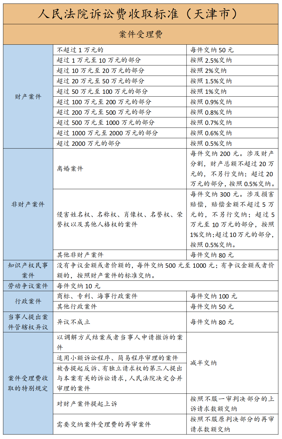
诉讼费收费标准是什么?
案件受理费的收取标准主要采取财产案件按比例分段累计收费、其他案件按件收费的模式。而申请费则是针对不同案件的情形,分别确定了不同的收费标准。
所有的案件都需要交诉讼费吗?
不是。通常情况下,每个案件都应当交纳诉讼费,但根据《诉讼费用交纳办法》第八条规定,下列四种案件不交纳案件受理费:(一)依照民事诉讼法规定的特别程序审理的案件;(二)裁定不予受理、驳回起诉、驳回上诉的案件;(三)对不予受理、驳回起诉和管辖权异议裁定不服,提起上诉的案件;(四)行政赔偿案件。
另外,根据《诉讼费用交纳办法》第九条规定,再审案件一般也不需要交纳案件受理费,但是以下两种情形除外:(一)当事人有新的证据,足以推翻原判决、裁定,向人民法院申请再审,人民法院经审查决定再审的案件;(二)当事人对人民法院第一审判决或者裁定未提出上诉,第一审判决、裁定或者调解书发生法律效力后又申请再审,人民法院经审查决定再审的案件。
在诉讼过程中变更请求数额怎么收费?
根据《诉讼费用交纳办法》第二十一条规定,当事人增加诉讼请求数额的,按照增加后的诉讼请求数额计算补交;当事人在法庭调查终结前提出减少诉讼请求数额的,按照减少后的诉讼请求数额计算退还。
交纳诉讼费有时间限制吗?逾期有什么后果吗?
根据《诉讼费用交纳办法》第二十二条规定,原告自接到人民法院交纳诉讼费用通知次日起7日内交纳案件受理费;反诉案件由提起反诉的当事人自提起反诉次日起7日内交纳案件受理费。
上诉案件的案件受理费由上诉人向人民法院提交上诉状时预交。双方当事人都提起上诉的,分别预交。上诉人在上诉期内未预交诉讼费用的,人民法院应当通知其在7日内预交。
申请费由申请人在提出申请时或者在人民法院指定的期限内预交。
当事人逾期不交纳诉讼费用又未提出司法救助申请,或者申请司法救助未获批准,在人民法院指定期限内仍未交纳诉讼费用的,由人民法院依照有关规定处理。通常情况下,如果当事人在指定期限内未交纳案件受理费,法官会按照原告撤诉处理。
经济上有困难,交不起或者交不齐诉讼费怎么办?
根据《诉讼费用交纳办法》第四十四条规定,当事人交纳诉讼费用确有困难的,可以向人民法院申请缓交、减交或者免交诉讼费用的司法救助。
1、免交诉讼费用的情形(《诉讼费用交纳办法》第四十五条)
(一)残疾人无固定生活来源的;
(二)追索赡养费、扶养费、抚育费、抚恤金的;
(三)最低生活保障对象、农村特困定期救济对象、农村五保供养对象或者领取失业保险金人员,无其他收入的;
(四)因见义勇为或者为保护社会公共利益致使自身合法权益受到损害,本人或者其近亲属请求赔偿或者补偿的;
(五)确实需要免交的其他情形。
2、减交诉讼费用的情形(《诉讼费用交纳办法》第四十六条)
(一)因自然灾害等不可抗力造成生活困难,正在接受社会救济,或者家庭生产经营难以为继的;
(二)属于国家规定的优抚、安置对象的;
(三)社会福利机构和救助管理站;
(四)确实需要减交的其他情形。
3、缓交诉讼费用的情形(《诉讼费用交纳办法》第四十七条)
(一)追索社会保险金、经济补偿金的;
(二)海上事故、交通事故、医疗事故、工伤事故、产品质量事故或者其他人身伤害事故的受害人请求赔偿的;
(三)正在接受有关部门法律援助的;
(四)确实需要缓交的其他情形。
法官提醒:
当事人在诉讼过程中,应当按照规定及时交纳诉讼费,不拖延案件正常程序进展,避免产生不利法律后果!!!
来源:天津高法 宝坻天平









