
经济补偿金的计算标准
经济补偿金 = 员工在本单位工作年限 * 员工月工资
1、年限计算
经济补偿按劳动者在本单位工作的年限,每满一年支付一个月工资的标准向劳动者支付。六个月以上不满一年的,按一年计算;不满六个月的,向劳动者支付半个月工资的经济补偿。
经济补偿的年限最高不超过十二年。
2、月工资计算
月工资是指劳动者在劳动合同解除或者终止前十二个月的平均工资,注意这里是税前工资,经济补偿不扣税。
劳动者月工资高于用人单位所在直辖市、设区的市级人民政府公布的本地区上年度职工月平均工资三倍的,按当地职工月平均工资三倍支付。
法律依据
第四十七条 经济补偿按劳动者在本单位工作的年限,每满一年支付一个月工资的标准向劳动者支付。六个月以上不满一年的,按一年计算;不满六个月的,向劳动者支付半个月工资的经济补偿。
劳动者月工资高于用人单位所在直辖市、设区的市级人民政府公布的本地区上年度职工月平均工资三倍的,向其支付经济补偿的标准按职工月平均工资三倍的数额支付,向其支付经济补偿的年限最高不超过十二年。
本条所称月工资是指劳动者在劳动合同解除或者终止前十二个月的平均工资。
第二十七条 劳动合同法第四十七条规定的经济补偿的月工资按照劳动者应得工资计算,包括计时工资或者计件工资以及奖金、津贴和补贴等货币性收入。劳动者在劳动合同解除或者终止前12个月的平均工资低于当地最低工资标准的,按照当地最低工资标准计算。劳动者工作不满12个月的,按照实际工作的月数计算平均工资。
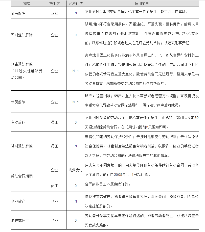
经济补偿金汇总计算表









