
法律效力位阶:部门规章
制定机关:生态环境部&发展改革委&公安部&交通运输部&卫生健康委
时效性:有效
施行日期:2021-01-01
公布日期:2020-11-25
中华人民共和国生态环境部
中华人民共和国国家发展和改革委员会
中华人民共和国公安部
中华人民共和国交通运输部
中华人民共和国国家卫生健康委员会
令
第 15 号
《国家危险废物名录(2021年版)》已于2020年11月5日经生态环境部部务会议审议通过,现予公布,自2021年1月1日起施行。
生态环境部部长 黄润秋 发展改革委主任 何立峰
公 安 部 部 长 赵克志 交通运输部部长 李小鹏
卫生健康委主任 马晓伟
2020年11月25日
国家危险废物名录(2021年版)
第一条 根据《中华人民共和国固体废物污染环境防治法》的有关规定,制定本名录。
第二条 具有下列情形之一的固体废物(包括液态废物),列入本名录:
(一)具有毒性、腐蚀性、易燃性、反应性或者感染性一种或者几种危险特性的;
(二)不排除具有危险特性,可能对生态环境或者人体健康造成有害影响,需要按照危险废物进行管理的。
第三条 列入本名录附录《危险废物豁免管理清单》中的危险废物,在所列的豁免环节,且满足相应的豁免条件时,可以按照豁免内容的规定实行豁免管理。
第四条 危险废物与其他物质混合后的固体废物,以及危险废物利用处置后的固体废物的属性判定,按照国家规定的危险废物鉴别标准执行。
第五条 本名录中有关术语的含义如下:
(一)废物类别,是在《控制危险废物越境转移及其处置巴塞尔公约》划定的类别基础上,结合我国实际情况对危险废物进行的分类。
(二)行业来源,是指危险废物的产生行业。
(三)废物代码,是指危险废物的唯一代码,为8位数字。其中,第1-3位为危险废物产生行业代码(依据《国民经济行业分类(GB/T 4754-2017)》确定),第4-6位为危险废物顺序代码,第7-8位为危险废物类别代码。
(四)危险特性,是指对生态环境和人体健康具有有害影响的毒性(Toxicity,T)、腐蚀性(Corrosivity,C)、易燃性(Ignitability,I)、反应性(Reactivity,R)和感染性(Infectivity,In)。
第六条 对不明确是否具有危险特性的固体废物,应当按照国家规定的危险废物鉴别标准和鉴别方法予以认定。
经鉴别具有危险特性的,属于危险废物,应当根据其主要有害成分和危险特性确定所属废物类别,并按代码“900-000-××”(××为危险废物类别代码)进行归类管理。
经鉴别不具有危险特性的,不属于危险废物。
第七条 本名录根据实际情况实行动态调整。
第八条 本名录自2021年1月1日起施行。原环境保护部、国家发展和改革委员会、公安部发布的《国家危险废物名录》(环境保护部令第39号)同时废止。
附表
国家危险废物名录
附录
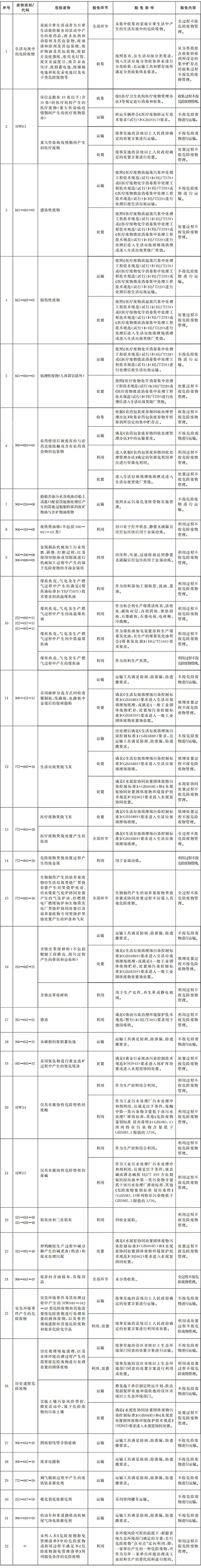
危险废物豁免管理清单
本清单各栏目说明:
1.“序号”指列入本目录危险废物的顺序编号;
2.“废物类别/代码”指列入本目录危险废物的类别或代码;
3.“危险废物”指列入本目录危险废物的名称;
4.“豁免环节”指可不按危险废物管理的环节;
5.“豁免条件”指可不按危险废物管理应具备的条件;
6.“豁免内容”指可不按危险废物管理的内容;
7.《医疗废物分类目录》对医疗废物有其他豁免管理内容的,按照该目录有关规定执行;
8.本清单引用文件中,凡是未注明日期的引用文件,其最新版本适用于本清单。









